

文丨杨泽世
近日,辅食品牌爷爷的农场向港交所递交上市申请。根据弗若斯特沙利文的资料,2024年,爷爷的农场以约15亿元的婴童零辅食品类GMV排名行业第二,市场占有率约3.3%。同年,按中国有机婴童零辅食的商品交易总额计,爷爷的农场排名第一。
然而,就是这样一家备受消费者青睐的辅食品牌,“身份”或存疑点。
据了解,爷爷的农场于2018年推出首款婴童辅食产品。进入中国市场初期,该公司打造国际进口品牌形象,宣传语多强调“原产欧洲的天然婴幼儿食品品牌”等。

据澎湃新闻报道,爷爷的农场在2018年首场发布会后,宣传文写出“欧洲荷兰婴幼儿食品品牌‘爷爷的农场’进驻中国”。该公司创始人之一何建农以艾斯普瑞(广州)食品有限公司市场总监的身份接受采访时表示,“此次引进‘爷爷的农场’这一欧洲婴幼儿食品品牌……‘爷爷的农场’这一品牌为欧洲原装进口融创优配,品牌旗下品类丰富,有利于打通国内市场。”
凭借进口品牌的身份,爷爷的农场快速打开市场。不过,爷爷的农场后续逐步开始减弱“原产欧洲天然婴幼儿品牌”这一概念,不在宣传文案中提及。
中华网财经向爷爷的农场天猫官方旗舰店询问品牌问题,客服表示,“爷爷的农场Grandpa's Farm品牌所属公司为艾斯普瑞企业有限公司(香港),中国品牌运营由艾斯普瑞广州公司负责,属于中国品牌。具体以官网说明为准。”
招股书中,该公司称,“我们以自己的品牌‘爷爷的农场(Grandpa’s Farm)’销售产品。”
那么,爷爷的农场是海外品牌,还是国产品牌?招股书中的具体描述或许可以给出答案。
该公司表示,“在品牌发展的初期阶段,为便利业务运营并精简与海外供应商的采购合作流程(在海外公司架构建立之前),爷爷的农场系列知识产权的初始注册工作由我们一位执行董事全资拥有的荷兰公司完成。随着海外公司架构的全面建立,该等品牌知识产权由我们的附属公司艾斯普瑞企业拥有,其已承担起为本集团持有及管理所有品牌知识产权的职责。”

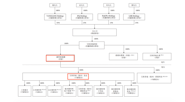
招股书显示,爷爷的农场共有四名执行董事,分别为杨钢、姜福全、何建农、刘海波,均为中国籍。上述四人通过在英属维尔京群岛设立的主体,持有爷爷的农场国际控股有限公司(上市主体)股份,杨钢持股比例55%,其余三人每人持股15%。也就是说,该品牌由中国人创立。

爷爷的农场国内由艾斯普瑞(广州)食品有限公司运营,注册地为广东省广州市,是健特唯集团的全资附属公司。健特唯集团亦是爷爷的农场国际控股有限公司的附属公司。尤为值得一提的是,爷爷的农场总部位于中国广州,租赁的办公场所面积约为2000平方米。
从品牌角度来看,爷爷的农场只是初始注册由一家荷兰公司完成,但后续知识产权由一家中国香港公司持有,运营公司、总部都在中国,核心管理团队也是中国籍。
其实,外界质疑爷爷的农场是“假洋鬼子”已久,为什么初期以“原产欧洲的天然婴幼儿食品品牌”进行宣传?后续又为何坦言是中国品牌?这一切都需要爷爷的农场给出答案。
另外,爷爷的农场成立至今,虽然在辅食行业中榜上有名,但自主生产能力较弱,以委托第三方制造商生产为主。该公司透露,“在业绩记录期间,我们委托第三方OEM制造商生产自有品牌的几乎所有产品。”
招股书显示,爷爷的农场向62家OEM制造商采购产品,其中13家为海外合作伙伴,位于西班牙、法国、澳洲及意大利等地区。
目前,爷爷的农场于广州增城建设一处多功能基地,用于自主生产精选产品、研发、质量控制及检测以及物流及仓储。2025年10月融创优配,增城工厂开始小规模投产精选产品,包括果汁和食用油。
正规配资十大排名提示:文章来自网络,不代表本站观点。