
(来源:普华有策)
从国际巨头到本土先锋:智能切割市场竞争态势与主要玩家
1、智能切割行业情况
智能切割行业应用广泛,涵盖印刷、包装、广告、纺织、汽车、电子、航天、医疗等领域。主要分为多层和单层智能切割设备。多层设备用于软性材料的大批量切割,如纺织、汽车内饰等;单层设备适用于小批量、多批次、高精度切割,广泛应用于广告、包装、复合材料等行业。
我国智能切割行业起步较晚,但随着制造业发展和劳动力成本上升,生产自动化、智能化需求激增,推动了该行业的成长。目前,国内智能切割处于起步阶段,未来前景广阔。国家政策支持,如《“十四五”数字经济发展规划》等,助力行业转型升级,促进智能制造发展。非金属智能切割产业链的上游环节极为庞大且错综复杂,涵盖了核心硬件、关键零部件、原材料、软件及技术支持等多个层面。这一链条为各类智能切割设备提供了必需的基础材料,例如电器件、机械部件、钣金加工件、传动系统零件以及控制系统所需的各类原材料。
非金属智能切割产业下游覆盖包括复合材料、广告、包装、汽车内饰、家居家纺、纺织服装、办公自动化、鞋业、箱包等多个行业。
2024年全球智能制造市场规模预计达3500亿美元,到2032年将进一步攀升至近万亿美元,期间年均复合增长率预计约14%。而智能切割行业属于智能装备行业的细分领域,拥有着较广阔的发展前景。
2024-2032年全球智能制造市场规模及预测

2、下游应用行业市场分析
(1)数字印刷行业
随着数字印刷的绿色环保、低起印量和灵活数据调整等优势逐渐显现,市场正从规模化向个性化、细分化和多样化发展,具有巨大潜力。数字印刷广泛应用于包装、礼品、标签、展示架等宣传物料的加工制作,并已从商业印刷拓展到工业、生活消费等领域,逐步进入办公室和家庭等场合,满足客户多样化的需求。我国将数字印刷作为发展新动能,并将其列为《印刷业“十四五”发展规划》的重要目标。因此,与数字印刷配套的后续切割设备市场空间广阔。
(2)复合材料行业
复合材料广泛应用于新能源、航天、低空经济、光伏等领域,低空经济的快速发展为该行业带来了新机遇。低空经济涵盖无人机、低空飞机和空中出租车,应用于物流、农业、救援等。2023年中国低空经济规模达5,059.5亿元,预计到2025年将达1.5万亿元,2035年将达3.5万亿元。国家政策支持低空经济和复合材料发展,如2024年《关于推动未来产业创新发展的实施意见》提出支持高性能碳纤维等战略材料。复合材料的技术创新,特别是碳纤维复合材料,将进一步扩大其在低空经济中的市场份额。
(3)针对纺织行业
《纺织行业“十四五”发展纲要》指出,纺织工业将从规模速度型转向质量效益型增长。随着城乡居民收入增加、新型城镇化和三孩政策等改革红利叠加,升级型纺织品消费将稳步增长。同时,汽车后市场和家具家纺行业的定制化需求激增,为智能切割行业带来新机会。汽车内饰和家具家纺的定制化生产将推动“小批量、多批次”需求增加,多层智能切割设备可满足这些需求,推动纺织、汽车内饰、家居等行业快速增长。
3、进入行业壁垒
行业壁垒

4、行业未来发展趋势
随着下游行业的升级和发展以及智能切割行业的技术突破,智能切割行业在未来有着较大的发展空间。智能切割设备属于直角坐标机器人范畴,其将复杂轨迹运动控制和大量的行业加工工艺经验与数字化、信息化及智能化等新技术进行深度融合,进一步提升智能切割行业的技术水平,加快智能切割制造装备、软件、信息技术的协同创新,在装备数字化和信息互通互联的基础上,显著提升生产效率,拓宽行业的下游应用范围,智能切割行业面临着机遇和挑战。
首先,新技术将在行业中深度应用,物联网技术结合设备、传感器和嵌入式系统,可提升设备智能化、数字化和高效化。随着设备间协同需求增加,需提高交互性,实现透明化生产和智能化工厂,推动人工智能与制造业深度融合,解决智能转型中的难题。大数据与云服务结合,可远程监控和调试智能切割设备,通过数据分析优化设备功能、延长使用寿命,并为下游客户提供定制化方案。此外,精密运动控制系统与视觉、人工智能和传感器技术融合,提升设备响应速度和运动效率,支持智能化水平和底层控制。
其次,智能切割行业将进一步分层。国内掌握了运动控制技术等核心技术的企业,凭借技术上的优势,在深入调研市场的基础上,研发出符合市场需求的产品,不断扩宽市场范围,继续为客户提供一体化的智能切割设备,通过从事行业附加值较高的核心工序,与国外先发的智能切割企业竞争,提高我国在高端市场的地位。而缺乏核心技术的企业,在产品质量、加工精度方面竞争劣势会逐渐凸显,仅能在低端市场进行竞争,从事机加工、装配等附加值较低的工序,提供同质化、技术含量较低的产品。
最后,伴随着智能切割行业的智能化需求的不断升级,新技术创新产生更高水平的新产品、新服务,为客户提供更高效、更智能的产品与服务,激发出新的市场潜力,未来的发展趋势会为行业实现快速发展提供重要的机遇。
5、行业(细分产品)竞争格局及主要企业
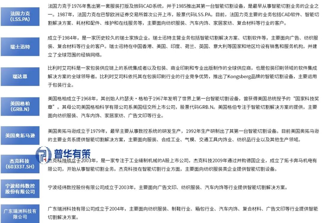
非金属智能切割设备行业目前市场集中度较低,在下游的不同应用领域均有一定数量的企业,各企业在不同应用领域、不同区域市场形成一定的比较优势,因此行业呈现企业数量较多,单个企业市场占有率不高的情况。杭州爱科科技股份有限公司作为行业内为数不多的能够做到布局多个下游领域并建立品牌优势的企业,已通过核心技术优势与服务专业化形成较强竞争力,产品远销多个海外国家和地区,成为国内非金属智能切割设备领域的领军企业。未来,随着企业的成长、对下游行业的深耕以及产品应用范围的进一步拓宽,市场占有率有望进一步提高。部分产品已经可以与法国力克、瑞士迅特、比利时艾司科、美国格柏等国外知名品牌竞争,设备性能和主要技术参数与国外产品基本等同,部分指标甚至实现了超越,助力中国制造业领域转型升级。
行业内主要企业情况

《2026-2032年智能切割行业细分市场分析及投资前景预测报告》涵盖行业全球及中国发展概况、供需数据、市场规模,产业政策/规划、相关技术、竞争格局、上游原料情况、下游主要应用市场需求规模及前景、区域结构、市场集中度、重点企业/玩家,企业占有率、行业特征、驱动因素、市场前景预测,投资策略、主要壁垒构成、相关风险等内容。同时北京普华有策信息咨询有限公司还提供市场专项调研项目、产业研究报告、产业链咨询、项目可行性研究报告、专精特新小巨人认证、市场占有率报告、十五五规划、项目后评价报告、BP商业计划书、产业图谱、产业规划、蓝白皮书、国家级制造业单项冠军企业认证、IPO募投可研、IPO工作底稿咨询等服务。(PHPOLICY:MJ)
目录
第一章 宏观经济环境分析
·第一节 全球宏观经济分析
o一、2024年全球宏观经济运行概况
o二、2025年全球宏观经济趋势预测
·第二节 中国宏观经济环境分析
o一、2021-2025年中国宏观经济运行概况
o二、2025年中国宏观经济趋势预测
·第三节 智能切割行业社会环境分析
o一、人口结构与劳动力成本分析
o二、产业升级与智能制造认知度
o三、环保政策与社会责任影响
·第四节 智能切割行业政治法律环境分析
o一、行业管理体制分析
o二、行业相关发展规划
1.《“十四五”智能制造发展规划》影响分析
2.《“十四五”数字经济发展规划》影响分析
o三、主要产业政策解读
1.高新技术企业税收优惠
2.首台(套)重大技术装备保险补偿机制
·第五节 智能切割行业技术环境分析
o一、技术发展水平分析
1.运动控制技术
2.机器视觉技术
3.人工智能与算法
4.激光器与切割头技术
o二、技术革新趋势分析
1.技术融合趋势(如:视觉+AI+控制)
2.智能化、柔性化发展趋势
第二章 国际智能切割行业发展分析
·第一节 国际智能切割行业发展现状分析
o一、国际智能切割行业发展概况
o二、主要国家智能切割行业的经济效益分析
o三、2026-2032年国际智能切割行业的发展趋势分析
·第二节 主要国家及地区智能切割行业发展状况及经验借鉴
o一、美国智能切割行业发展分析
§1、2021-2025年行业规模情况
§2、2026-2032年行业前景展望
o二、欧洲智能切割行业发展分析
§1、2021-2025年行业规模情况
§2、2026-2032年行业前景展望
o三、日韩智能切割行业发展分析
§1、2021-2025年行业规模情况
§2、2026-2032年行业前景展望
o四、2021-2025年其他国家及地区智能切割行业发展分析
o五、国外智能切割行业发展经验总结
第三章 2021-2025年中国智能切割市场供需分析
·第一节 2021-2025年智能切割产能分析
o一、2021-2025年中国智能切割产能及增长率
o二、2026-2032年中国智能切割产能预测
o三、2021-2025年中国智能切割产能利用率分析
·第二节 2021-2025年智能切割产量分析
o一、2021-2025年中国智能切割产量及增长率
o二、2026-2032年中国智能切割产量预测
·第三节 2021-2025年智能切割市场需求分析
o一、2021-2025年中国智能切割市场需求量及增长率
o二、2026-2032年中国智能切割市场需求量预测
·第四节 2021-2025年中国智能切割市场规模分析
o一、市场规模(按金额)
o二、市场规模(按销量/台套)
第四章 中国智能切割产业链结构分析
·第一节 中国智能切割产业链结构
o一、产业链概况
o二、特征
·第二节 中国智能切割产业链演进趋势
o一、产业链生命周期分析
o二、产业链价值流动分析
o三、演进路径与趋势
1.垂直整合趋势
2.技术向上游延伸趋势
·第三节 中国智能切割产业链竞争分析
o一、上游核心部件竞争格局
o二、中游设备厂商议价能力
o三、下游客户需求偏好分析
第五章 2021-2025年智能切割行业产业链分析
·第一节 2021-2025年智能切割行业上游运行分析
o一、行业上游介绍
1.核心硬件(运动控制器、伺服系统)
2.关键零部件(激光器、切割头、导轨、丝杠)
3.软件系统(CAD/CAM, 排样软件)
o二、行业上游发展状况分析
1.国产化率分析
2.技术瓶颈与突破
o三、行业上游对智能切割行业影响力分析
·第二节 2021-2025年智能切割行业下游运行分析
o一、行业下游介绍
o二、行业下游需求占比(按金额/应用领域)
o三、行业下游发展状况分析
1.金属切割领域市场分析
§(1)行业发展现状(汽车、航天、机械制造)
§(2)需求规模与结构(高功率 vs. 中低功率)
§(3)需求前景预测
2.非金属切割领域市场分析
§(1)行业发展现状(纺织、复合材料、广告包装)
§(2)需求规模与结构(激光、振动刀、超声波)
§(3)需求前景预测
3.新兴领域用智能切割市场分析
§(1)行业发展现状(新能源电池、半导体)
§(2)需求规模与技术要求
§(3)需求前景预测
第六章 中国智能切割行业区域市场分析
·第一节 华北地区智能切割行业分析
o一、2021-2025年行业发展现状分析
o二、2021-2025年市场规模情况分析
o三、2021-2025年市场需求情况分析
o四、2026-2032年行业发展前景预测
·第二节 东北地区智能切割行业分析
o一、2021-2025年行业发展现状分析
o二、2021-2025年市场规模情况分析
o三、2021-2025年市场需求情况分析
o四、2026-2032年行业发展前景预测
·第三节 华东地区智能切割行业分析
o一、2021-2025年行业发展现状分析
o二、2021-2025年市场规模情况分析
o三、2021-2025年市场需求情况分析
o四、2026-2032年行业发展前景预测
·第四节 华南地区智能切割行业分析
o一、2021-2025年行业发展现状分析
o二、2021-2025年市场规模情况分析
o三、2021-2025年市场需求情况分析
o四、2026-2032年行业发展前景预测
·第五节 华中地区智能切割行业分析
o一、2021-2025年行业发展现状分析
o二、2021-2025年市场规模情况分析
o三、2021-2025年市场需求情况分析
o四、2026-2032年行业发展前景预测
·第六节 西南地区智能切割行业分析
o一、2021-2025年行业发展现状分析
o二、2021-2025年市场规模情况分析
o三、2021-2025年市场需求情况分析
o四、2026-2032年行业发展前景预测
·第七节 西北地区智能切割行业分析
o一、2021-2025年行业发展现状分析
o二、2021-2025年市场规模情况分析
o三、2021-2025年市场需求情况分析
o四、2026-2032年行业发展前景预测
第七章 中国智能切割行业市场经营情况分析
·第一节 2021-2025年行业产值规模分析
·第二节 2021-2025年行业基本特点分析
o一、行业盈利模式分析
o二、行业周期性、区域性特征
·第三节 2021-2025年行业销售收入分析(包含销售模式及销售渠道)
o一、销售收入及增长率
o二、销售模式分析
o三、销售渠道结构占比
·第四节 2021-2025年行业区域结构分析(产值/销售收入分布)
第八章 中国智能切割产品价格分析
·第一节 2021-2025年中国智能切割历年价格
o一、不同技术类型产品价格区间
o二、平均价格走势
·第二节 中国智能切割当前市场价格
o一、产品当前价格分析
o二、产品未来价格预测
·第三节 中国智能切割价格影响因素分析
o一、成本因素
o二、竞争因素
o三、技术因素
·第四节 2026-2032年智能切割行业未来价格走势预测
第九章 智能切割行业竞争格局分析
·第一节 智能切割行业集中度分析
o一、市场集中度分析(CR4, CR8)
o二、区域集中度分析
·第二节 智能切割行业竞争格局分析
o一、行业SWOT分析
o二、与国际产品竞争分析(技术差距、价格优势、服务本地化)
o三、行业竞争格局展望(市场整合趋势)
·第三节 中国智能切割行业竞争格局综述
o一、智能切割行业竞争概况
o二、重点企业市场占有率分析(分细分市场)
o三、智能切割行业主要企业竞争力对比分析
§1、重点企业资产总计对比分析
§2、重点企业从业人员对比分析
§3、重点企业营业收入对比分析
§4、重点企业利润总额对比分析
§5、重点企业负债总额对比分析
§6、重点企业研发投入对比分析
第十章 普华.有策对行业重点企业经营状况分析
·第一节 A公司
o一、企业基本情况
o二、企业主要业务概况及智能切割产品介绍
o三、企业核心竞争力分析
o四、企业经营情况分析(近三年财务数据)
·第二节 B公司
o一、企业基本情况
o二、企业主要业务概况及智能切割产品介绍
o三、企业核心竞争力分析
o四、企业经营情况分析(近三年财务数据)
·第三节 C公司
o一、企业基本情况
o二、企业主要业务概况及智能切割产品介绍
o三、企业核心竞争力分析
o四、企业经营情况分析(在华业务规模与策略)
·第四节 D公司
o一、企业基本情况
o二、企业主要业务概况及智能切割产品介绍
o三、企业核心竞争力分析
o四、企业经营情况分析
·第五节 E公司
o一、企业基本情况
o二、企业主要业务概况及智能切割产品介绍
o三、企业核心竞争力分析
o四、企业经营情况分析
·第六节其他
第十一章 智能切割行业投资价值评估
·第一节 2021-2025年智能切割行业产销分析
·第二节 2021-2025年智能切割行业成长性分析
o一、销售收入增长率
o二、总资产增长率
·第三节 2021-2025年智能切割行业盈利能力分析
o一、主营业务利润率分析
o二、总资产收益率分析(ROA)
o三、净资产收益率分析(ROE)
·第四节 2021-2025年智能切割行业偿债能力分析
o一、短期偿债能力分析
o二、长期偿债能力分析
·第五节 行业投资价值综合评价
第十二章 PHPOLICY对2026-2032年中国智能切割行业发展预测分析
·第一节 2026-2032年中国智能切割发展环境预测
·第二节 2026-2032年我国智能切割行业产值预测
·第三节 2026-2032年我国智能切割行业销售收入预测
·第四节 2026-2032年我国智能切割行业总资产预测
·第五节 2026-2032年我国智能切割行业市场规模预测
o一、总体市场规模预测
o二、细分市场规模预测(按技术、按材料、按应用)
·第六节 2026-2032年中国智能切割市场形势分析
o一、2026-2032年中国智能切割生产形势分析预测
o二、影响行业发展因素分析
§1、有利因素(政策、技术、市场)
§2、不利因素
·第七节 2026-2032年中国智能切割市场趋势分析
o一、技术趋势
o二、产品趋势
o三、市场与竞争趋势
第十三章 2026-2032年智能切割行业投资机会与风险
·第一节 智能切割行业投资机会
o一、产业链投资机会
o二、细分领域投资机会(高功率激光切割、精密非金属切割、新兴应用解决方案)
o三、重点区域投资机会
·第二节 智能切割行业主要壁垒构成
o一、技术壁垒
o二、资金壁垒
o三、人才壁垒
o四、品牌与客户资源壁垒
·第三节 智能切割行业投资风险分析
o一、政策风险分析
o二、技术风险分析
o三、供求风险分析
o四、宏观经济波动风险分析
o五、关联产业风险分析
o六、产品结构风险分析
第十四章 普华有策对智能切割行业研究结论及投资建议
·第一节 行业研究结论总结
o一、行业整体评价
o二、核心竞争优势与短板
·第二节 针对性投资建议
海量资讯、精准解读,尽在新浪财经APP
正规配资十大排名提示:文章来自网络,不代表本站观点。